天黑桌游小助手iOS版是一款卓越的手机。此游戏可供多人在线参与,玩家只需输入人数,系统便会随机分配角色,并记录投票结果,堪称聚会游戏的得力助手。

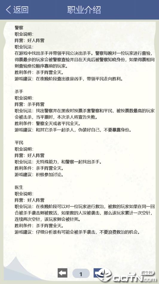
《天黑请闭眼》通常划分为两大阵营:好人和杀手;
好人以投票方式将杀手绳之以法,最终获得胜利,而杀手则潜藏于好人之中,借助黑夜行凶与投票消灭好人,以此实现胜利。
法官:掌控游戏进程的核心角色,需明了每位玩家的身份,严禁参与与游戏流程无关的讨论、辩解与合作,必须保持绝对公正。
杀手:属于杀手阵营,白日藏匿于好人中;黑夜则出击。被杀后无遗言,且不得再发声。
平民:身为好人阵营,白天与其他玩家共同找出坏人;黑夜闭眼,完全不知杀手的阴谋;被杀后留有遗言,之后亦不得再言。
警察:好人阵营的一员,警察可在夜晚通过手势向法官验证某一玩家的身份。
医生:作为好人阵营的一员,每晚选择一名玩家进行救治,若被治疗的玩家在当晚遭遇杀手袭击,则可被救活;
若当晚未遭袭击,则该玩家将被法官为一次无效注射(游戏术语:空针),当任意玩家在同游戏中累计记录两次空针后,该玩家将被法官宣布“死亡”,而法官在宣布时不必说明死亡原因。
手:杀手阵营的成员,每晚可狙击一名与自己相隔的玩家,若相邻玩家被杀则顺延至下一位玩家,
医生无法救治被狙击的玩家,杀手间也互不知晓对方的身份;(间隔:狙击手与目标之间仅有一名玩家的位置。相邻:当前玩家紧挨着的左或右位置)
简略版(无警察)规则
以9人为例:1、根据人数准备9张牌(或名片),事先规定好法官1人(法官亦可事先商定)、杀手2人、好人6人。
2、每人抽取一张牌,明确自己的身份,法官亮牌,其余人不得泄露自己的牌。
3、法官宣布:①天黑请闭眼,②杀手睁眼(杀手相互识别),③杀手杀人(由任一名杀手向法官示意闭眼的任意一人,需经法官确认),
④杀手闭眼,⑤天亮,大家睁眼。(法官需确保每次的一致,所有人应保持绝对安静,切勿故意制造声响)
4、法官宣布:被杀者身份。
5、死者留下遗言,并指认一位嫌疑人。言毕,死者在本轮游戏中不得再发声,亦不能参与投票。
6、接下来,按照座位顺序(自死者旁开始)顺时针依次表述各自意见,每人仅可且必须指认一位嫌疑人(不可自我指认,不可弃权),可简要说明理由,也可不述理由。
7、所有人发言完毕后,被怀疑者按顺时针顺序进行自辩(自辩期间可指认新的嫌疑人,但仍只能指认一人)。
8、法官主持大家按逆时针顺序举手投票(不可弃权也不可多次投票),如有一人得票超过半数则直接宣判其死亡;被处决者亮牌。
若误杀好人则留最后遗言,杀手则无遗言。如果好人与杀手均有剩余,则接第3步。
9、若未超过半数,则得票数前两名进行辩论(例:10票,分票为5,2,2,1,则票数为5,2,2的人进行辩论),
若有多人得票同时最高,则这些人进行辩论(例:10票,分票为3,3,3,1,则票数为3的三人参与辩论)。选出嫌疑最大的若干人,由这些人进行再次陈述和辩论。接第8步。
10、如此循环,直到好人将杀手一一抓获,则好人获胜;如好人悉数被害,则杀手胜利。本轮游戏至此结束。
随着辩论的深入,因众人皆已发言,且有人被指控、被杀,线索愈发丰富……思维愈加活跃,讨论愈发激烈。
展开 +
收起 -
下载
超级课代表游戏下载安装iOS v1.1.3 官方版 110.4M /
小编简评:超级课代表小游戏2021最新版,一起来模拟挑战校园课堂吧。
下载
野生老鼠屋模拟器ios版 v1.0 官方版 123M /
小编简评:精彩的老鼠大冒险,小庄园里大世界。
下载
一推到底游戏下载iOS v1.5.2 官方版 184.6M /
小编简评:简单轻松的休闲玩法,带给你清新靓丽的体验。
下载
摇摇喵抓娃娃下载 v1.0.0 官方版 69.4M /
小编简评:抓住你的娃娃,留住你的芳华。
下载
女神物语苹果版 v1.1.0 最新版 283M /
小编简评:互动邀请,培养专属女仆。
下载
超级木旋3D版游戏下载iOS版 v2.0.20 中文版 262.1M /
小编简评:趣味的休闲木雕游戏,让你轻松赚到钱。